YAESU OF SOMMERKAMP FT-77S MODIFICATIES
click on FT-77S mod
17-apr-2021 met een correctie van aansluitingen van 2SC2509.

YAESU (SOMMERKAMP) FT-77S.
INLEIDING
Een YAESU FT-77 heeft een zendvermogen van 100 W en een FT-77S heeft een output van 10 W. Afgezien van de eindversterker zijn beide apparaten identiek, ook als er in plaats van YAESU, SOMMERKAMP op de frontplaat staat. Alleen ontbreekt bij beide de 160 m band.
Hoewel de sets (1981-1987) als "low budget" transceivers op de markt gebracht werden, is de elektrische opbouw en het ontwerp beter dan het destijds opgeplakte etiket doet vermoeden. Ook is het een prestatie om zonder SMD componenten iets zo klein te maken.
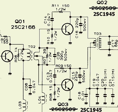
EINDTRANSISTORS VERVANGEN
Bij een verzoek om een FT-77S "na te kijken", bleken twee 2SC2509 eindtransistors defect. Iemand had ze al eens vervangen, maar de collectorvin zonder isolatie direct op de koelplaat gemonteerd. Het een en ander was kennelijk niet goed gegaan.
![]() |
![]() |
![]() |
Omdat veel transistors na ongeveer 30 jaar "obsolete" zijn, is het niet altijd mogelijk om hetzelfde of een vervangend exemplaar te verkrijgen. Één type 2SC1945 leek interessant want, in tegenstelling tot de gangbare collector-koelvin constructie, is de emitter verbonden met de vin en een directe montage op massa is dan een aantrekkelijke optie. Volgens de gegevens doorstaat zo'n 2SC1945 een oneindige belasting bij een spanning van 16 V! Deze transistor werd in diverse Aziatische producten als stuurtrap gebruikt, is ook obsolete maar (zijn laatste) twee originele exemplaren vond ik nog bij een Nederlandse aanbieder. Er is veel namaak met een Mitsubishi opdruk die helaas niet aan de originele specificaties voldoen. Echter een fabrikant (Eleflow) en leverancier (Yoyo) (fig») claimen het type opnieuw te produceren en te leveren met de oorspronkelijke specificaties: http://www.eleflow.com/2SC1945.pdf
De correcte pinaansluiting van een 2SC2509 blijkt al jaren een mysterie te zijn. In diverse service manuals van bij voorbeeld Kenwood (o.a. TS-180S) is het met afbeeldingen aangeduid als B, E, C. De emitter is dus de middenpoot dat verbonden is met de koelvin. Als men de sporenkant van een print bestudeerd, dan blijkt inderdaad dat de koelvin zonder isolatie op het chassis of op een koelichaam gemonteerd is.
Er zijn om het probleem te verklaren twee mogelijkheden.
Kennelijk zijn er fake 2SC2509's in omloop waarvan de middenpoot de collector is dus: B, C, E.
Het kan ook zijn dat de tekenaar van Toshiba's 2SC2509 in de datasheet een tekenfout heeft gemaakt dat nog niemand opgevallen is, omdat bij de meeste TO220 behuizingen de volgorde is: B, C, E of E, C, B.
Als U de originele eindtransistors om de een of andere reden moet vervangen, let er dan op welk type u gaat plaatsen. Is het een B, C, E dan moeten de collector en emitter kruislings ingesoldeerd worden met een mica isolatie tussen collector en koelplaat.
Is het een B, E, C type dan kan dat direct ingesoldeerd worden en zonder isolatie op de koelplaat geschroefd worden.
Het blijkt inmiddels dat het bij 2SC2509 moet zijn: B, E, C!

MONTAGE
![]() |
![]() |
Het printbord is kennelijk ontworpen voor transistors waarbij de emitter aan de middenpin zit en dus ook aan de koelvin. Bij montage van de 2SC2509's moeten de pinnen van emitter en collector kruislings aangebracht worden. Dat zal de reden zijn van mislukte reparaties bij het monteren van de 2SC2509 transistors.

ON4BXZ heeft originele 2SC2509 gevonden en op de print genonteerd. De output was 10 W. Hieruit blijkt dat bij deze "vintage" transitor de pinvolgorde is: B, E, C!
OUTPUT GEREDUCEERD TOT 25W
De set leverde met de 2 × 2SC1945 van Mitsubishi meer dan 25 W bij 13.8 Volt. Op de 15 m band zelfs 35 W.
Gezien het resultaat werd er niets aan het schema veranderd en het zendvermogen afgeregeld op 25 W om de instelling van de torren aan de veilige kant te houden. De («fig) dunne koelplaat heeft bij dat vermogen een te kleine koelcapaciteit zodat er een groter koellichaam gemonteerd dient te worden als men gewoonlijk langdurige uitzendingen doet of de FM mode gebruikt.
|
|
|
De set heeft bij sterke signalen op de 40m-band last van doorsijpelen van omroepzenders buiten de amateur band. Dat kan door de vele schakeldiodes aan de ingang van de ontvanger, maar ook door een "zwakke" HF versterker. Deze bestaat uit een cascode schakeling van een FET (2SK125) en een NPN transistor (2SC380) in serie.
Bij wijze van experiment werden ze vervangen door types die meer stroom kunnen hebben: J310 (FET) en 2N3866 (NPN). Daartoe werd R24 (33 Ohm) kortgesloten. De aansluitingen van beide goed verkrijgbare halfgeleiders zijn anders dan de verwijderde componenten en dat is op de («fig) afbeeldingen verduidelijkt.
Vermoedelijk ligt het op de 40m-band toch aan de diodes, maar bij het inschakelen van de verzwakker blijft het doorsijpelen achterwege. Omdat ik dacht dat de ontvanger er beter op geworden is, werd de modificatie gehandhaafd. In een later stadium toch maar een hernieuwd onderzoek gedaan door op diverse manieren het inkomende signaal te verzwakken. Een grote verbetering werd verkregen met het veranderen van de spanningsverdeling over beide halfgeleiders door in plaats van R3 (3k3) een weerstand van 1k te monteren. Misschien dat zoiets ook al goed was voor de originele componenten, maar ik heb niet meer de moeite genomen om dat te testen.
