YAESU FT-7 MODIFICATIONS
Click on FT-7 Modeng
05 - 06 -2020 aansluiting FET rx versterker gecorrigeerd.

INLEIDING
Momenteel is er een herleefde belangstelling voor dit goed gebouwde transceivertje en mogelijk zijn er modificaties bij die voor u interessant zijn.
Sinds 1982 ben ik in het bezit van een 2dehands YAESU FT-7 en het 10 W setje heeft thuis, op vakantie en bij werkzaamheden in het buitenland altijd goede diensten bewezen. Met een vrij opgehangen FD4 tussen de Wadi's was het signaal in de USA zo goed, dat Amerikaanse hams nauwelijks konden geloven dat het om laag vermogen ging. Verder is de ontvanger één van de rustigste in zijn soort met weinig eigen ruis en de zender gebruikt maar ongeveer 3 A!
Er kan meer vermogen uit komen en bij sommige setjes zelfs 25 W, maar dat is af te raden om de robuustheid geen geweld aan te doen. Met 10 W zendvermogen is het apparaat "goedmoedig" als de SWR naar het antennesysteem ongunstig is. Verder blijft dat vermogen constant met 13.8 V, maar ook met 15 V of 11 V als een accu aan de lege kant is. YAESU heeft indertijd voor deze transceiver een transistor versterker FL-110 (fig») op de markt gebracht. Deze PA wordt nog regelmatig als 2dehands aangeboden.
Een groot gedeelte van het apparaat bestaat uit insteek printen en dat vergemakkelijkt een modificatie, reparatie of plaatsing van een eigen ontwerp. Eigen schakeling erin, werkt niet goed, originele schakeling terug op zijn plaats.
Al spoedig werden door mij modificaties aangebracht omdat er naar mijn mening "verbeteringen" mogelijk waren. U herkent het wel, je handen jeuken om toch iets te knutselen. Voor dit artikel werd de FT-7 van de plank gehaald, want het setje was lange tijd als reserve ongebruikt gebleven omdat zijn opvolgers onder andere uitgerust waren met de WARC banden. De stof werd verwijderd en het apparaat geopend. Allerlei insteek printen waren voorzien van mijn veranderingen en van niet alles was het "waarom" na die lange tijd duidelijk, maar na enig zoekwerk in het maanlandschap van mijn shack werden alle aantekeningen teruggevonden.
RX VERSTERKER


Vrijwel direct na de aankoop (in 1982) werd de HF versterker Q104 (3SK40M) aan de ingang van het ontvanger vervangen door een BF900. Een modernere BF961 zal ook wel werken zijn in deze schakeling. Ook met de originele transistor was de versteking op de lage banden te veel en daarom werd de ontkoppel condensator C113 van de source verkleind naar 100 pF. Met deze waarde is er op de 10 m band nog genoeg versterking zonder dat de ingang overstuurd wordt op de 40 en 80 m banden.
CW RONDING, STABILISATIE
Bij telegrafie is het omhullende van het signaal nogal "hoekig" waardoor er zijband klikken hoorbaar zijn. Dat kan men verhelpen ("afronden") door op de PRE DRIVE print PB-1632:
1. Een («fig) diode parallel te zetten aan R1014 (10 kΩ) en condensator C1012 (0.68 µF) te vervangen door 2.2 µF of,
2. Weerstand (»fig) R1015 (12 kΩ) te vervangen door 47 kΩ en een 15 kΩ weerstand parallel zetten aan C1012 (0.68 µF).
De laatste methode is in mijn FT-7 aangebracht.
LA8AK (SK) had destijds ontdekt dat een 9 V zenerdiode (D1002) niet kon stabiliseren en dat de spanning in de buurt van 8 - 8.5 V bleef.
Dat kwam door teveel stroomgebruik van Q1003 (TP4011AN) omdat een ongebruikt deel (4, 5, 6,) ook stroom trok. Door aansluiting 4 van massa te scheiden kon ongeveer 15 mA bespaard worden waardoor de zenerdiode naar behoren functioneerde. Kennelijk had YAESU dat advies ook gezien want in mijn setje van 1980 was op PB-1632B («fig) aansluiting 4 al niet meer met massa verbonden. Toch vond ik dat de spanning over de diode nog beter kon en daarom werd parallel over R1011 (220 Ω) een weerstand van 470 Ω aangebracht.
ANTI MICROFOON KLIK

Bij het aan en uit schakelen van de PTT schakelaar op een microfoon hoort het tegenstation een hinderlijke klik. Dat heeft YAESU ook ontdekt en dat werd in een FT-7B verholpen door een schakeling aan te passen. Dat kunt u ook doen (fig») en het gaat om de MOD/DEM unit (PB-1624).
Weerstand R507 wordt 2.2 kΩ en tussen R507 en D505 (1S1555) komt een 220 µH smoorspoel. Verder worden 1N4148, 10 nF en 47 µF toegevoegd.
VERKEERD GEMONTEERDE TANTAALELCO

De correcte montage van de tantaal elco C710.
Toen ik in 1982 telegrafie deed met mijn 2dehands FT-7, bleek na een tijdje dat op de COUNT UNIT PB-1622 tantaal elco C710 (0.60 µF) doorgepiept was. De oorzaak was een verkeerde montage door de fabrikant. De min-pool zat aan aarde in plaats van de plus-pool. Onlangs (dec 2012) stelde ik dezelfde (exemplarische?) fout vast bij het repareren van een andere FT-7.
Als men nooit CW doet is er niets aan de hand, maar met telegrafie krijgt de elco steeds een verkeerde polariteit op zijn dak. Op de foto ziet u de juiste montage. Controleer of uw FT-7 ook hetzelfde euvel heeft.
BUFFER VOOR MIXER
De middenfrequentie is 9 MHz en de ontvanger is uitgerust met enkele conversie en een dubbel gebalanceerde mixer met Schottky (1SS16) diodes. Alleen de afsluiting naar de ingang van een afgestemde kring (T301) met een filter (XF301) is niet breedbandig uitgevoerd. Daarom werd een bekende bufferversterker aangebracht. Dat is vrij eenvoudig. Het coaxkabeltje van PB-1631 (pen 2) naar PB-1626 (pen 2) wordt losgemaakt en de getoonde schakeling, met aan beide zijden de kabel, ertussen geplaatst.
Als buffer (fig») had ik een P8002 gemonteerd, maar dat type is vrijwel niet meer te koop. Omdat de transistor in de schakeling met een vrij lage spanning werkt, bleek dat met een stroom van ongeveer 15 mA de in en uitgang vrijwel 50 Ω waren. Die stroom is ook niet veel voor een J310 type en daarom zal deze transistor het ook wel goed doen in de schakeling. Kies weerstand R zodanig dat de genoemde stroom loopt.
Voor een betere balans van de mixer werden op PB-1631 de aansluitingen van het dioden kwartet naar L201 onderbroken en twee 10 nF condensatoren gemonteerd.
Omdat er nog een P8002 aanwezig was werd als experiment transistor Q201 (2SC535A) ook maar vervangen. Voor een drainstroom van ongeveer 30 mA werd R203 (4.7 kΩ) verwijderd en moest R201 (330 Ω) verminderd worden tot 56 Ω.
EXTRA BANDPASS FILTER
Als er op 40 m nog signalen doorkomen van sterke buiten de band liggende zenders, dan kan men op P/O (PB-1634) de 40 m ingangskring T1922 uitbreiden tot een bandpass filter (BPF). Daartoe verbreekt men de draad van T1922 naar de bandschakelaar en wordt de schakeling (fig») ertussen gemonteerd.
EXTRA TRIMMER
In een FT-7B heeft de fabrikant op PB-1631E een 20 pF trimmer (TC201) van de drain Q202 (3SK51-03) naar aarde aangebracht om smoorspoel L203 (1 mH) "af te stemmen". Bij een FT-7 (fig») kan men dat met voordeel ook doen parallel over C213. In mijn set regelde ik af op maximum zendvermogen in de 10 m band.
MIXER
|
|
|
De laatste wijziging rond het mixercircuit is gebaseerd op het schema van een FT-7B. De montage op PB-1631B van de FT-7 is uitgevoerd zoals dat gedaan is op print PB-1631D van een FT-7B. De ALC regeling op een gate van Q202 is veranderd. De tweede gate wordt rechtstreeks met aansluiting 13 verbonden door het onderbreken van een printspoor en het weglaten van R210 (10 kΩ). De witte draad op de foto is de directe verbinding. Verder moet er een RFC van 1 mH gemonteerd worden van aansluiting 4 naar het knooppunt van R215 (100 Ω) en C211 (10 nF). Deze condensator werd aan de sporenzijde gemonteerd en R209 (4.7 kΩ) werd vervangen door een weerstand van 470 Ω.
In een vorige onderwerp zag u dat Q201 (2SC535A) werd vervangen door een P8002 FET. Omdat dit type uit productie is werd iets anders geprobeerd met een transistor zoals BFW16A, 2N4427 of 2N3866. Het werd getest met een gebruikte BFW16A en alleen weerstand R201 (330 Ω) kreeg een andere waarde van 56 Ω. Dit gewijzigde printje deed het goed in zowel een FT-7 als FT-7B.
NOISE BLANKER
Men is niet altijd tevreden over de werking van de storingsonderdrukker (noise blanker). Bij het bestuderen van de desbetreffende schema's in een FT-7B valt op dat de FILTER UNIT (PB-1626) uitgebreid werd met een 0.47 µF condensator. Brengt men dat (fig») ook aan in een FT-7 en wordt de NB UNIT (PB-1627) goed of opnieuw afgeregeld, dan werkt de onderdrukker veel beter is mijn ervaring.
UITBREIDING 10 m BAND
Het apparaat is van oorsprong uitgerust met het X1904 (43 MHz) kristal voor een bereik van 28.5 - 29.0 MHz. Als men een ander bereik wenste, dan moest per 500 kHz segment een overeenkomstig kristal geplaatst worden.
De firma Richter & CO bracht een printje uit als modificatie voor de hele 10 m band. Daartoe diende de FIX UNIT (PB-1629) vervangen te worden door de schakeling («fig) met het nieuwe printje. Door de FIX schakelaar aan de frontplaat telkens even contact te laten maken, kan men in stappen uit vier bandsegmenten kiezen die elk aangegeven worden door een oplichtende LED. Dat printje heeft u niet per sé nodig en ook hier werd iets gefabriekt met gaatjesprint.
Het X1904 kristal wordt uit zijn voetje gehaald en samen met de andere kristallen op de nieuwe print gezet. Punt A van de schakeling gaat naar de FIX schakelaar aan de frontplaat en wel aan het contact waar een bruinwitte draad aan zit. Ter controle: de draad voert +8V naar punt 2 van de FIX UNIT (PB-1629). Punt B steekt men in of gaat naar de hete kant van het voormalige X1904 voetje. Als één van de kristallen het niet doet in de oscillator, moet trimmer TC-1904 op de PRE MIX LOCAL print verdraaid worden of kan men T-1901 bijstellen.
Om in mijn set niet meer dan 2 gaten voor 2 LEDS te boren werd de aansturing aangepast en dat ziet u in het rechter gedeelte van het schema.
BELASTING IF FILTER
Over het algemeen hebben kristalfilters van 9 MHz een in en uitgang dat belast moeten worden met 500 Ω. Dat geldt in elk geval voor de KVG, SHOWA en INRAD filters. Daarom ging ik er maar van uit dat het YAESU XF-90A (XF302) type ook zo afgesloten moest worden en bij gebrek aan 500 Ω werd 470 Ω gemonteerd.
|
|
|
Volgens het originele schema wordt de ingang gekoppeld aan de (te) lage source impedantie van Q302 (2SK19GR). Door het monteren van een transistor met een 1 × versterking en een 470 Ω collectorweerstand is het filter op de juiste wijze belast. Zulke filters moeten eigenlijk aan de in en uitgang ook nog een condensator van 30 pF parallel hebben. Rekening houdend met de capaciteit van de bedrading kan men naar believen de ingetekende 27 pF toevoegen. Met het originele XF-90A heb ik niet getest of de toevoeging een verbetering zou zijn. Op de foto («fig) was al het SF-0922B filter gemonteerd en met twee 27 pF condensatoren (nog niet op de foto) verbeterde de symmetrie van de doorlaat.
Tijdens het testen was een voorhanden zijnde BC547 transistor gemonteerd en toen alles goed werkte werd dat vervangen door een HF type. Wat bleek drie verschillende types deden het niet zo goed als een BC547B zodat die weer teruggeplaatst werd. De extra buffer werd ook nog en een FT-7B («fig) aangebracht.
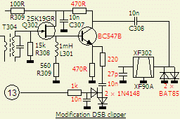
DUBBEL ZIJBAND (DSB) CLIPPER
|
Testen van de clipper (fig»). |
|
De voorgaande schakeling kan uitgebreid worden tot een IF dubbel zijband clipper/processor om het gemiddelde zendvermogen wat op te krikken. Een echte SSB IF begrenzer met een tweede IF filter is nog mooier, maar daar is vrijwel geen plaats voor in een FT-7 of FT-7B. Zo'n DSB clipper heb ik ook al met succes aangebracht in onder andere een TS-50S.
Door ontkoppeling van de 470 Ω emitter weerstand versterkt de schakeling ook bij ontvangst. Om dat te voorkomen geschiedt de ontkoppeling alleen bij zenden met een 8 V spanning van aansluiting 13 op de twee 1N4148 diodes. Zij gaan geleiden en via een 10 nF condensator wordt een 220 Ω weerstand voor HF wisselspanning parallel aan 470 Ω gelegd. De mate van processing wordt bepaald door de instelling van de MIC. GAIN knop.
ANDER IF FILTER
Bij mij waren twee 8-polige kristalfilters KVG XF-9B en SHOWA SF-0922B over. Het (fig») YAESU XF-90A middenfrequent filter is volgens de FT-7 handleiding een 8-polig type, maar daar zijn twijfels over. Het filter is 2.6 kHz breed.
Een vervanging werd overwogen omdat de twee genoemde filters dezelfde 8998.5 kHz en 9001.5 kHz draaggolf frequenties hebben als het originele filter.
Overigens met het XF-9A filter in mijn set kreeg ik een gelijkluidende klank met USB en LSB en dezelfde "kerstboompjes" op een scoop als de beide draaggolven afgeregeld worden op 8998.3 en 9001.5 kHz.
|
Filter testen. |
Definitieve montage. |
Alleen de koppel c's aan de onderkant. |
Gezien de krappe ruimte op de FILTER UNIT kwam het SHOWA filter het meest in aanmerking om het originele IF filter te vervangen. Om te testen of dat ook goed werkte, werd dat 9 MHz/2.2 kHz type tijdelijk met draadsteuntjes boven PB-1626 gemonteerd. Die methode is niet optimaal, maar kan toch een redelijke indruk geven over het resultaat. Ook kan men voorkomen dat in eerste instantie gaten op een verkeerde plaats geboord worden. Door de bandbreedte van 2.2 kHz en de 8 polen van het filter is op een drukke (80 m) band het verschil met het XF-90 type duidelijk te merken. Wel moesten draaggolf frequenties afgeregeld worden op 8998.5 en 9001.3 kHz om met het smallere filter de audio niet blikkerig te laten klinken. De twee 27 pF condensatoren parallel aan de in en uitgang van het filter verbeterde de symmetrie van de doorlaat. Tenslotte werden met de onderstaande methode van afregelen 8998.5 en 9001.5 kHz als draaggolf frequenties gevonden en dat is exact volgens de specificaties van het filter. Hoe werden die frequenties bepaald?
De afregeling deed ik als volgt. Met een toongenerator werd 2100 Hz op de microfooningang geïnjecteerd en de output afgeregeld op 8 W. Daarna omlaag naar 300 Hz en aan de draaggolf trimmers draaien tot de output 2 W was (dat is een verschil van 6 dB). Terug naar 2100 Hz en het zendvermogen instellen of controleren op 8 W. Vervolgens weer naar 300 Hz en draaien tot een output van 2 W. Bij mij was het niet nodig om het proces nog een keer over te doen.
Omdat het filter SF-0922B in deze transceiver voldeed, werd het tenslotte definitief gemonteerd. Om plaats te maken moesten alléén de twee condensatoren voor de in en uitkoppeling aan de sporenzijde gesoldeerd worden.
Wie meer geld wil uitgeven kan een INRAD 2310 filter (fig») aanschaffen, dat 2.5 kHz breed is, een mooie symmetrische doorlaat heeft en belast moet worden met 500 Ω.
S-METER

Een meer realistischer S meter aanwijzing verkrijgt men door het toevoegen van een BAT85 Schottky diode en een weerstand van 100 Ω. Merk op dat R429 en C427 niet dezelfde waarde hebben in een FT-7 en FT-7B!
INSTEEK CONNECTOR
Storingen of uitvallen komen regelmatig voor door de wijze waarop de insteek printen contact met het moederbord maken. Dat merkt men vooral als de set een lange tijd niet gebruikt is. De contactsporen zijn vertind en door teveel ervan ontstaan enigszins bolle printbanen. De vergulde veren op het moederbord hebben dan de neiging om van het bolle strookje af te glijden en zodat er geen of een slecht contact is. Er zijn twee manieren om dergelijke onderbrekingen te voorkomen. Verwijder met zuiglitze het overtollige soldeer en zorg bij het plaatsen van een insteekprint dat de contactveren goed in het midden van de printsporen komt. Op de foto kunt u zien dat sommige contactveren nog maar net aan de rand van een printspoor zitten. Een derde maatregel die hier zijn nut bewezen heeft is het licht insmeren van de veren met goede contactolie.
EXTENSION BOARD

Home made extension board.
|
Extension board made with with a PC connector. |
Voor het meten aan of afregelen van de diverse insteek printen is het nodig dat men over een verlenging (extension board) beschikt om bij alle trimmers, potmeters of kerntjes te komen. Dat hulpmiddel was destijds (in de vorige eeuw) nauwelijks te krijgen en daarom was men aangewezen op een of andere vorm van zelfbouw. Ook hier werd dat gedaan en de afgebeelde modellen zijn daarvan het resultaat. Met een Stanley mesje werden de koperbanen getrokken.
Bij de rechtse "printinsteekverlenger" werd gebruik gemaakt van de veercontacten van een voormalige PC connector dat als voorbeeld erbij gelegd is. Het resultaat ziet er enigszins primitief uit, maar het werkt en zo vaak wordt zo'n verlenger meestal niet ingezet. Overigens is het de moeite waard om een afregeling daarmee te doen, want bij de laatste FT-7B die ik onder handen nam, verbeterde de ontvangst en werd de output op alle banden vrijwel gelijk.
POWER CONNECTOR


Als men dit apparaat 2dehands koopt zit er niet altijd het kabeltje en plug bij voor het aansluiten op een voeding. Ook weet men niet altijd hoe dat dan op de achterkant gedaan moet worden. Beide foto's geven een indruk hoe het een en ander werkt.
COUNTER
Een FT-7B is een 50 W opvolger van de FT-7 en beide apparaten verschillen inwendig niet zoveel van elkaar. Voor de FT-7B werd een digitale frequentieteller YC-7B in omloop gebracht en de set heeft daarvoor ook een externe aansluiting gekregen die bij een FT-7 ontbreekt. Voor iemand heb ik op zijn verzoek beide schema's vergeleken en een tekening gemaakt hoe volgens mij de aansluiting in een FT-7 uitgevoerd moet worden. Alléén heeft betrokkene nooit gereageerd (ja dat komt voor ondanks al het werk en de eraan bestede tijd!) om mij te laten weten of de schakeling het doet, zodat u zelf aan de hand van bijgaand schema moet controleren of mijn tekening klopt. Zelf bezit ik de counter niet en als iemand onder de lezers de moeite wil nemen of er ervaring mee heeft, dan graag.
![]()